Charitable giving made easy
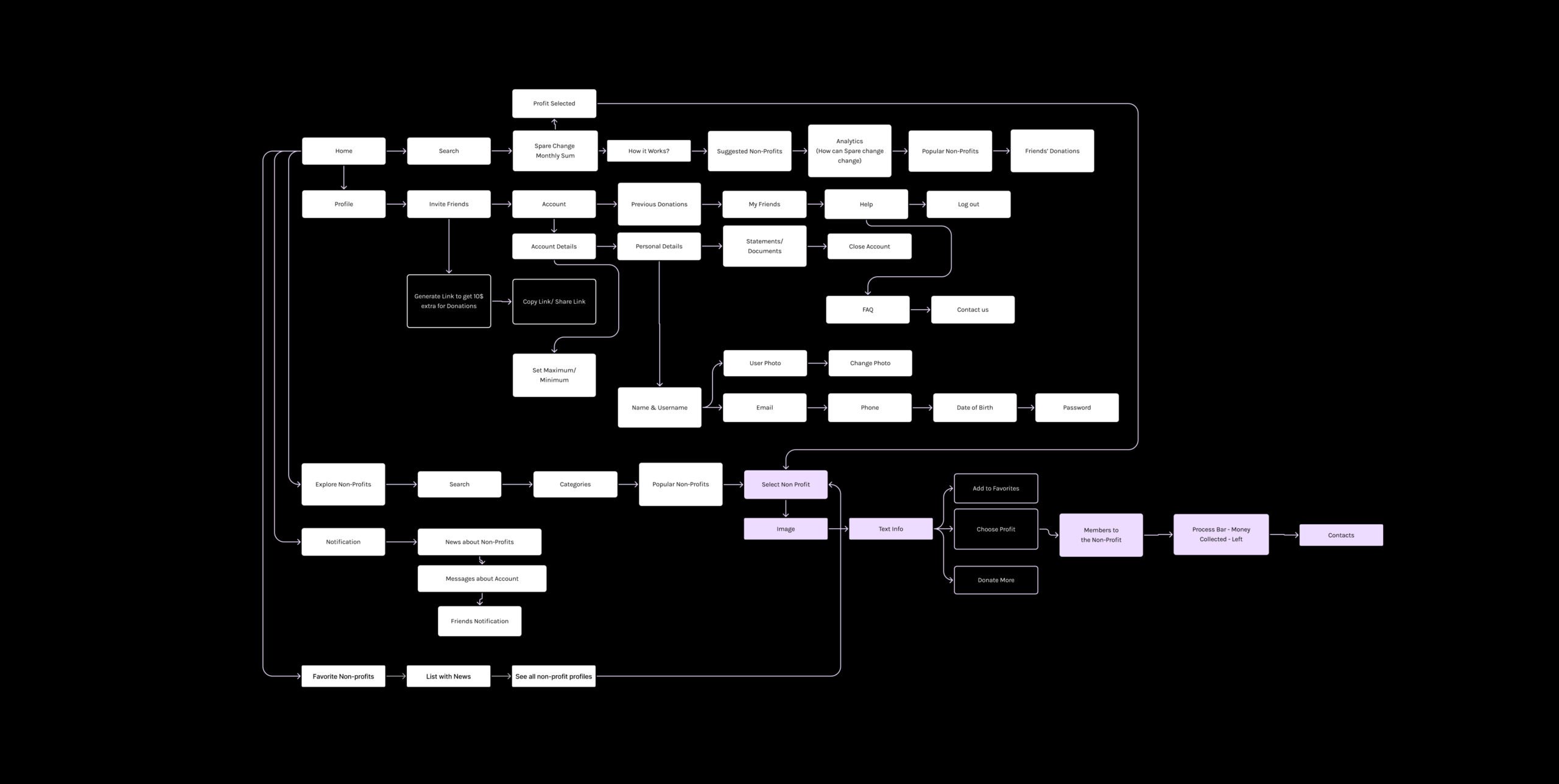
Introducing Care Tale, the app that helps you turn spare change into a meaningful impact. With Care Tale, you can easily save your spare change by rounding up your purchases to the nearest dollar. This spare change is then automatically saved in your digital piggy bank, where it can be used to make donations to your favorite organizations.
Whether you're looking to support a local charity, a national non-profit, or an international cause, Care Tale makes it easy to make a difference. Plus, you can track your donations, monitor your impact, and feel good about the positive change you're making in the world. Try Care Tale today and start making a difference with your spare change!











